通知公告
光华医院智慧药品物流(SPD)延伸服务院内论证公告
光华医院药学部牵头,主管领导及相关部门组成采购论证小组,邀请供应商就如下项目中所需设备或服务参加采购现场论证。
1.论证简介
1.1项目名称:光华医院智慧药品物流(SPD)延伸服务项目
1.2使用科室:光华医院药学部
电话:010-65807318-3120
1.3采购论证性质:院内论证
1.4资金来源:医院经费
1.5评分办法:综合因素评定法
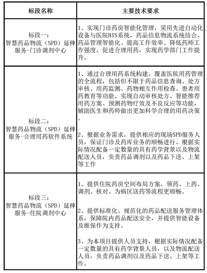
1.6采购内容
2.对供应商基本要求:
2.1 中国境内注册的独立法人。
2.2 必须向光华医院药学部报名,并提供要求的资质文件参加资格预审。
3.供应商报名
3.1供应商需在公示期2024年10月14日-2024年10月18日下午16:00前,将供应商资质(含联系人、联系方式)及相关资料按照“项目名称-报名单位名称” 的邮件标题格式,发送至药学部邮箱(lhyyyxb@126.com)进行线上报名,未按标题格式发送或逾期发送无效。
3.2供应商需在2024年10月21日上午9:00-10:00到药学部临床药学室进行现场报名,逾期无效。
3.3报名时需提供资格预审要求的供应商资质及相关资料。
3.4资格预审资质要求:
3.4.1 企业法人营业执照(三证合一)
3.4.2药品经营许可证
3.4.3 ISO9001质量体系认证
3.4.4 法人授权书:授权书需法人签字;授权书后附法人、授权代表的身份证正反面复印件;授权书需包含授权代表联系方式及邮箱地址,且授权时间不可少于1年
3.4.5如联合体报名需提供联合体协议
4.发放采购论证文件
4.1通过资格预审的供应商,将收到资格预审通过通知,同时告知领取采购论证文件。
5.采购论证时间及地点
5.1以药学部的通知为准。
6.本项目采购论证公告、修改公告和中标公告将在医院官方网站上刊登。
7.本项目需进行现场踏勘,踏勘时间另行通知。
8. 本项目分为三个标段,投标人只能选择一个标段投标;
中标原则如下:各标段排名第一的为本标段的中标人。如果标段仅一个投标人,服务标准满足采购需求即为本标段的中标人。
光华医院药学部
2024年10月14日
























